public:cb_mirror:texas_education_action_coalition_charter_pdf_files_15086
To view this on the COS website, click here texas-education-action-coalition-charter
To download the pdf file from the COS website, click here Education_Action4CoS_Coalition%%__%%Team_Charter_(v1.3).pdf
Texas - Education Action Coalition Charter
Texas - Education Action Coalition Charter
Attachment: 2682/Education_Action4CoS_Coalition__Team_Charter_(v1.3).pdf
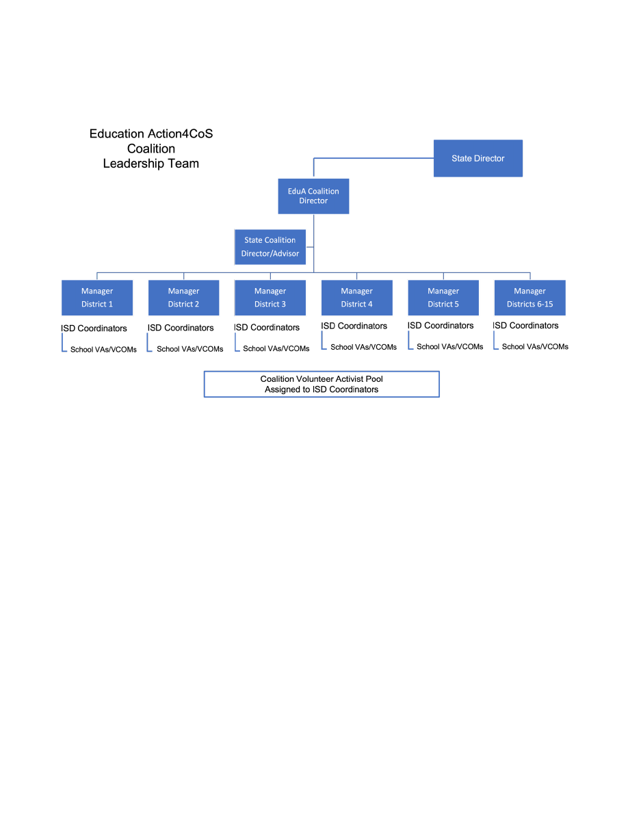
![]() (v1.3) 1/29/22 1 DRAFT CHARTER Education Action4CoS (EduA) Coalition Leadership Team PURPOSE To transform the Texas public educational system congruent with COS conservative principles by: • Educating, motivating, and enlisting the Voting Community Members (VCOMs) within targeted ISDs to actively participate in the educational process. • Actively influencing all activities related to public education and development of children pre-K through 12 th Grades. • Embedding trained Coalition Volunteer Activists (VAs) and the VCOMs throughout all facets of the public educational system to shift the educational spectrum toward COS values. FOCUS Strategies and implementation for embedding Coalition VAs and/or influencing outcomes focusing primarily on the following entities: 1. VCOMs within targeted ISDs who elect school board members. 2. Targeted ISD school boards/administrators/teachers. 3. VCOMs within targeted State Board of Education (SBOE) Educational Districts who elect SBOE board members 4. State Board of Education board members. 5. Executive branch of Texas State government – Governor who elects State Board for Educator Certification (SBEC) board members. 6. State Board for Educator Certification Board Members. TEAM SPONSOR State Director TEAM LEADER State Education Action4CoS Coalition Director TEAM MEMBERS • District Managers (15 Educational Districts Statewide) • ISD Coordinators (1,250 ISDs Statewide) • High/Middle School VAs (4,486 schools Statewide) ![]() (v1.3) 1/29/22 2 • Elementary School VAs (6,728 schools Statewide KEY ACTIVITIES / DELIVERABLES Voters – Targeted ISDs – Educate the voting public. • Enlist Coalition VAs, enlisted VCOMs or other COS vetted candidates willing to serve as school board members within their ISDs and use their services to educate the local voting public. • Develop educational/campaign support materials congruent with COS principles that can be used to support this effort. • Implement a campaign for Coalition VAs to educate, motivate enlist VCOMs to participate in local ISD elections. • Mount strong voter registration campaigns for approaching school board elections. Schools - Targeted ISDs – Put Coalition VAs / VP on to the school boards. • Coalition VAs along with enlisted VCOMs to participate in monthly school board meetings and major school functions within their ISDs and encourage the voting public to do the same. • Coalition VAs and enlisted VCOMs to keep notes on all actions and decisions of the school board and the superintendent throughout each semester. • Coalition VAs to profile each school board member to learn positions, voting record and term. • Compile a list of areas in each ISD that need improvement/revision and where the Coalition VAs and enlisted VCOMs can be of assistance to the ISD. • Identify key ISDs within Texas that follow COS Principles and use those ISDs as exemplars to replicate throughout the Texas school system. Agencies - Texas Education Agency (TEA) – Embed Coalition VAs into SBOE and SBEC • State Board of Education (SBOE) • Subscribe to all updates from TEA. • Profile each SBOE board member to learn their positions and voting record and term for all 15 Education Districts. • Enlist Coalition VAs, VCOMs or other COS vetted candidates for board positions in targeted Districts. • Implement campaign to educate and motivate the voting public prior to key Education Districts board elections on Jan 1, 2023. • Coalition VAs to attend quarterly SBOE board meeting, keeping notes on all actions and decision of the board and reporting back to EduA Coalition Director. • Ensure Coalition VAs are nominated by SBOE board members to participate in the Texas Essential Knowledge and Skills (TEKS) Work Groups (A through E) for each subject of the required curriculum. • State Board for Educator Certification (SBEC) • EduA Coalition Director to engage the State COS organization in educating the voting public to elect an Executive Branch that actively supports the fundamental principles of self- governance and freedom, since it is the Governor’s office that nominates SBEC board members. • Profile each SBEC board member and identify potential Coalition VAs, VCOMs or COS vetted candidates for nomination when the opportunity arises. KEY INTERFACES • State Director • State Coalitions Director/Advisor • HD District Captains ![]() (v1.3) 1/29/22 3 • HD Integrative Systems Coordinators • EduA Coalition Coordinators • EduA Coalition VAs • Enlisted VCOMs • State Grassroots Coordinators • External Advisory Board PERFORMANCE (Early Stage) All coalition members will have shared goals with respect to advancing the purpose stated in the EduA Coalition charter. Identify and onboard Coalition VAs to serve as District Managers for all 15 Educational Districts within the first four months of startup. MEASURES (Early Stage) Voters – Targeted ISDs • Onboard at least six ISD Coordinators within at least three Educational Districts within the first four months of startup. • Onboard at least 12 School VAs supporting the six ISD Coordinators with the first eight months of startup. • Measured in increase in voter turnout in at least four schools within two ISDs where EduA Coalition members are working. Schools – Targeted ISDs • Successfully embed Coalition VAs or enlisted VCOMs onto at least two school boards during the 2022 election cycle. Agencies – Texas Education Agency (TEA) • Onboard at least four Coalition VAs to work on SBOE issues within the first two months of Coalition formation. o Develop complete profiles on all SBOE board members and their Education Districts within the first three months of Coalition formation. o Identify at least two viable candidates for SBOE board membership within the first three months of Coalition formation. o Commence campaign to educate and motivate the VCOMs prior to targeted Education Districts board elections on Jan 1, 2023. • Develop complete profiles on all SBEC board members within the first four months of Coalition formation. o Develop Statewide communication package to educate voting public about the roll State Board for Educator Certification (SBEC) plays in selecting teachers and the importance of having 15 COS principle-centered board members. WORK PROCESSES The magnitude of the task ahead for the EduA Coalition is massive. As such, it will be necessary to recruit what we call Voting Community Members (VCOMs) to do much of the work on the ground, trained and supervised by Coalition VAs. These VCOMs (and VIs) may become VAs over time, but the number of people needed for this effort means that some people may not be in COS, but support COS principles. The EduA Coalition Leadership Team will focus its efforts in the early stage on one ![]() (v1.3) 1/29/22 4 to three different Educational Districts and a handful of ISDs within those districts and a handful of schools within those ISDs. Success in those Targeted areas will permit the Coalition to organically extend its operations throughout the State of Texas. Coalition VAs will be drawn from the HDs in the targeted districts and will require support and cooperation from the DCs and Integrative Systems Coordinators. VAs drawn from this pool will likely need to commit much of their time to the Coalition due the magnitude of the effort. Also, the huge pool of Volunteer Interests (VIs) present within many of these HDs represent a valuable resource if transitioned into VAs. This Coalition must be active over multiple school board and SBOE board election cycles to effect change and, thus, must be supported by COS over an indefinite period. MEETINGS The EduA Coalition Leadership Team will meet bi-weekly via a dedicated “EduA” Slack Channel or via email to review progress within each Manager’s area, share learnings and improvement opportunities and develop/revise plans for the next three rolling months. Weekly communication will occur among Coordinators, VAs and other Key Interfaces via phone, Slack, ZOOM and email. APPROVED____________________ Date_________________ State Coalition Director/Advisor APPROVED____________________ _ Date_________________ State Director ![]() (v1.3) 1/29/22 5 ABBREVIATIONS IN ORDER OF APPEARANCE EduA – Education Action4CoS (COS Coalition) VCOMs – Voting Community Members (non-COS people within the community) ISDs – Independent School Districts (Texas) VAs – Volunteer Activists (COS active volunteers) SBOE – State Board of Education (Texas) SBEC – State Board for Educator Certification (Texas) TEA – Texas Education Agency TEKS – Texas Essential Knowledge and Skills HD – House District (COS District Captain districts) DCs – District Captains (COS role for House District leaders) VIs – Volunteer Interest (COS petition signers who showed interest in volunteering) ![]() (v1.3) 1/29/22 6 |
| Page Metadata | |
| Login Required to view? | No |
| Created: | 2022-04-08 00:04 GMT |
| Updated: | 2023-04-08 03:00 GMT |
| Published: | 2022-09-18 05:00 GMT |
| Converted: | 2025-11-11 12:23 GMT |
| Change Author: | Erika Hatfield |
| Credit Author: | |
public/cb_mirror/texas_education_action_coalition_charter_pdf_files_15086.txt · Last modified: 2025/11/11 12:23 by 127.0.0.1





