public:cb_mirror:sd_role_manual_2024_pdf_files_24755
To view this on the COS website, click here sd-role-manual-2024
To download the pdf file from the COS website, click here SD-manual-2024.pdf
SD Role Manual 2024
SD 5/3/24
Attachment: 4159/SD-manual-2024.pdf
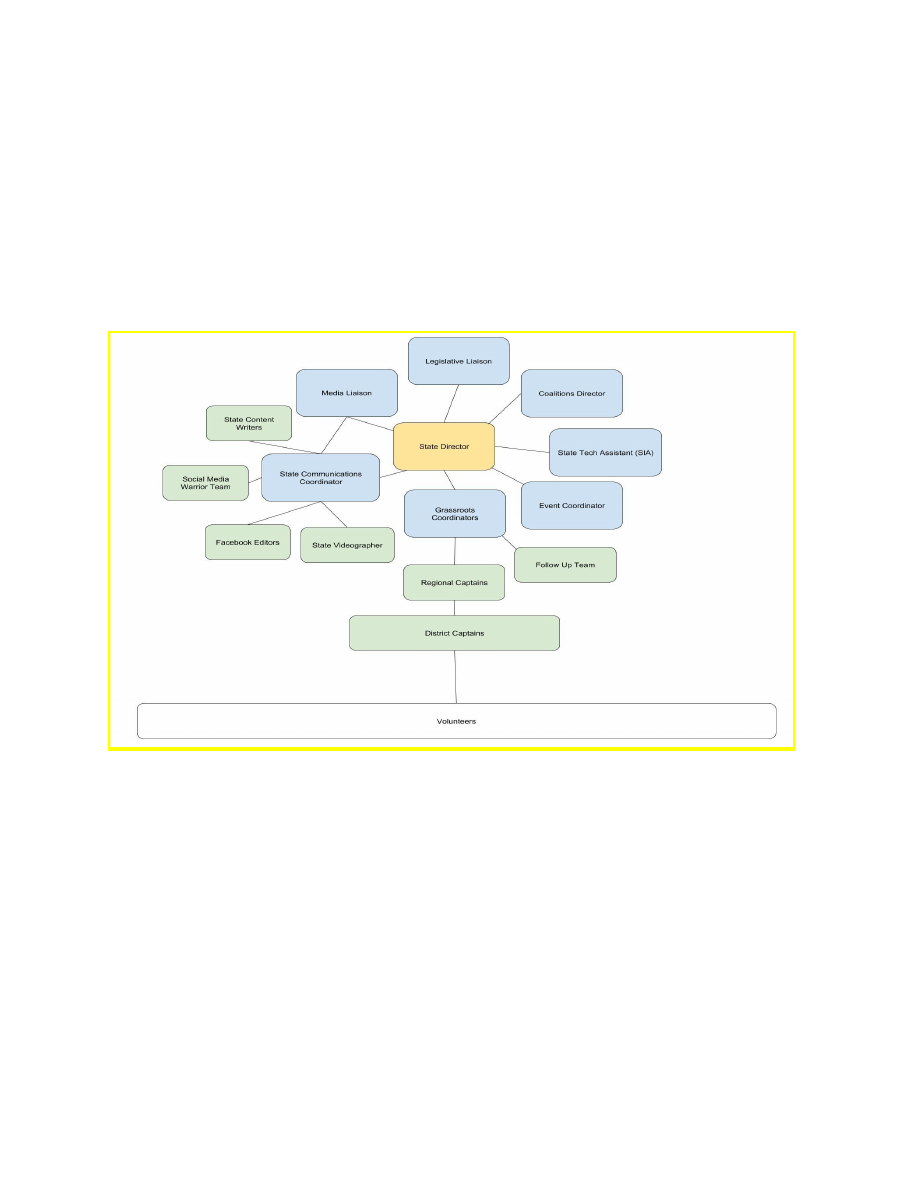
![]() State Director Training Manual Table of Contents **Welcome to the Team.....................................................................................................................1\\ ****Responsibilities...............................................................................................................................2** Basic responsibilities:................................................................................................................ 2 Training:...............................................................................................................................2\\ Communication:...................................................................................................................2\\ Grassroots:........................................................................................................................... 3 **Building and Leading Your Team.................................................................................................4** Training and Equipping Your Team...........................................................................................5\\ Onboarding New Team Members..............................................................................................7\\ How To Deal With Difficult People...........................................................................................8\\ COS Off-Boarding Protocol.................................................................................................... 10 **Growing your State...................................................................................................................... 11** Educational Outreach...............................................................................................................11 **Working With Your Legislators................................................................................................. 13\\ Legal Limits On Your Volunteer Activity..................................................................................13** Organizational Information......................................................................................................14\\ How Does This Affect You?.................................................................................................... 14\\ One More Limit: No Campaigning under COSF!................................................................... 15\\ Who Do I Contact If I Have Questions?..................................................................................15 **Continuing Education..................................................................................................................15\\ ****Personal Development................................................................................................................. 16\\ Commonly Used Acronyms.........................................................................................................16** Positions...................................................................................................................................16\\ Tools.........................................................................................................................................16\\ General.....................................................................................................................................17 **Your Signature............................................................................................................................. 17\\ Additional Help............................................................................................................................ 17** ![]() Welcome to the Team Congratulations on being selected as a State Director (SD) for Convention of States. Your willingness to step into this important role and become part of a state executive-level leadership is deeply appreciated. Your work will help fulfill the mission of COS as you recruit and activate a District Captain in every district of your state. The mission of Convention of States is to “Build an engaged army of self-governing grassroots activists”. Your efforts will help grow a grassroots army large enough to call the first convention of states and drive the political and cultural narrative across all 50 states. We strive to see a nation where self-governance and liberty flourish. This will only happen if good people like you get involved in the political and cultural battle. We will provide you with training that will enable you to do this as effectively as possible. As a State Director, you have been entrusted with a vital role in the fight for liberty. With your leadership, you will grow a grassroots team in your state to see the Federal Government reined in by the first-ever Article V Convention of States. Fellow patriots will stand side by side and be eager to help you every step of the way! If we fail to pass the resolution one year, we just keep growing the grassroots team and training more activists until we have enough influence to effect the change and pass the resolution. Every additional person we educate, train, and get involved with is one person closer to victory! We often say, “There is no political problem that more grassroots can’t fix.” This is not done by one. It is a team effort. You will be working closely with your state-level team and other team members in your state. This manual contains a wealth of information to equip you to handle most situations. It is not intended to be all that you need. Rather, it should give you basic guidelines and principles to create a plan that suits you and your leadership style while still fitting within the mission of the Convention of States, which is to build and maintain a grassroots army. There are three aspects to your training: ● Personal mentoring. This will come from your Regional Director and other national leaders. ![]() ● Written and recorded training consists of this manual and other files, videos and documents. ● Training in our COSUniversity on topics such as leadership, team building, technology, legal, and operations. Responsibilities As a State Director, you will be leading your state in all areas. You are like the orchestra conductor. All positions look to you for direction and leadership. While the conductor of the orchestra doesn’t necessarily play all of the instruments, he or she knows how they are intended to sound and perform and will direct them in such a way that they all work harmoniously together to produce a beautiful symphony. Your direction will make a well-functioning team that works together to create an engaged, activated citizen army. Basic responsibilities: Training: ● Complete the State Director Leadership Training course in COS University within 2 weeks of being assigned. It is recommended that you go through the other courses in COSU in order to have an understanding of the roles of each member of your team. ● Attend the monthly State Director and Grassroots Coordinator call to learn from special guests and collaborate with other leaders across the country. ● Learn the basics of using each technology tool in order to oversee the training and development of your team. Communication: ● Work closely with your Regional Director. When your Regional Director reaches out, respond back within two business days unless you have made prior arrangements. ● Work with your Regional Director and your State Leadership team to develop a state strategy with specific goals. These goals will then become the focus of your entire team's effort in accomplishing our mission. ● Host regularly scheduled state conference calls to communicate with your team. ● Actively participate and lead your state Slack Team. Interact with other leaders to brainstorm, encourage each other, and participate in conversations related to your state ![]() and its progress. Participate in the national SD Slack Team. On this team, you will be able to network with other SD’s from across the nation to learn what is working for them. ● Speak at events to raise support and rally efforts across the state. Grassroots: ● Work to fill out a full roster of all statewide positions and inspire, educate, and activate those leaders of your team. You or a member of your team personally go through the training manual for each new recruit. ● See that members of your team complete the COS University course for their role, as well as other courses as appropriate. ● Work closely with your Regional Director to analyze and improve grassroots activity in your state. ● Ensure that applicants in the Leadership Management Tool (LMT) are processed by the appropriate member of the team in a prompt manner and that each applicant receives contact from the team at least once a week throughout the application, vetting, and onboarding process.. ● Teach each member of your team to develop a personal relationship with the state legislators for their district (usually a state senator and a representative). If they do not know who their legislators are, click here , scroll to the bottom, and select your state flag. ● Make sure that your team knows how to enter reports about meetings with their legislators into the Legislative Management System or COSAction app. ● You or someone on your team should provide a regular webinar, blog post, Facebook post, or email newsletter to all supporters to try to draw in those who are not yet volunteers. Giving them updates will pique their interest to become involved. Your goal is to encourage those who have signed the petition to become an engaged volunteer. ● See that each District Captain (within a reasonable travel distance) hosts an annual field trip to the state Capitol to visit their state legislators and give them information about Convention of States. The Legislative Liaison should also be included in this project. Those who do not live close enough to the Capitol should organize visits to the local office. ![]() ● With the support of your Regional Director, plan an annual statewide surge day at the Capitol. This will involve your entire team and should be promoted throughout the state through personal phone calls, email and text blasts, social media, and Slack. ● Expect to spend approximately 18 - 20 hours per week as a State Director. Building and maintaining a team takes time and effort. Building and Leading Your Team You are now the leader of a unique and growing team in your state. The best teamwork can’t be developed in microwave time. Teams grow strong in a crock-pot. Time and effort are required to develop a strong team. People don’t change overnight. As you develop your team, think of it as an ongoing process, not something you can do one time and then be done. It will be an investment of your time that will pay off as you raise up strong leaders. Get to know and develop personal relationships with your entire team. ● Make sure every member of the team has been personally guided through their manual. ● Facilitate technical training. ● Frequent follow-up phone calls to provide encouragement, and check on progress. ● Introduce your team to COS University and the courses for their role. It is important that you conduct regularly scheduled conference calls (ideally, these should be either a short weekly call or every other week - you don’t want a lot of time to go by between communication). These will inspire and bring all of your members up to date on the status of your state’s growth and progress towards building your grassroots army and passing the resolution. This will also give your team members the opportunity to share what they are doing and to inspire others. As State Director, it is your responsibility to notify them of these state calls and encourage their attendance. Here is a suggested agenda: ● Welcome, and review of the agenda items. ● Brief report/update from each member of the statewide team (i.e., State Director, Grassroots Coordinator, Media Liaison, Legislative Liaison, State Information Analyst.) ![]() ● Feature one or more District Captains and let them share what they are doing in their district to fulfill the mission (be sure that they are notified that they will be called on). ● Discuss any upcoming events, whether local or statewide. ● At the end of the call, announce when the next call will be held. Even if they are regularly scheduled, they will need a reminder of the regularity of your state calls. Let your state team know your preferred contact method (phone, text, Slack, etc.) so that they can reach you when needed. Training and Equipping Your Team As a State Director, you are the leader of a statewide team. As team leader you will be trained to use the tools that will keep you and your team engaged and growing. Your Regional Director will provide training in the following tools which will enable you to do your job. ● CitizenBuilder (CB) ● Follow Up Tool (FUT) ● District Dashboard (DD) ● Leadership Management Tool (LMT) ● Legislative Management System (LMS) Every month, we hold an exclusive webinar for State Directors, Grassroots Coordinators, and Regional Captains. These will include special guests and topics related to your role. Invite your Grassroots Coordinator(s) and Regional Captain(s) to join you on the webinar. In the rare event you cannot attend, please work with your Regional Director and assign another member of your Executive Team to attend in your place. We are a unique organization with many new supporters joining every week. The supporters in your state are placed in a database so that you can reach, teach, and activate them and then recruit them into leadership positions. Nothing excites and motivates people more than receiving personal contact from those in an organization where they can put their efforts to work. You will ![]() be trained on how to access the database and use our tools to help you and others personally reach out to each supporter in your state. Keep in mind that we want to reach wide and teach deep so that all are successfully activated. As quickly as possible, start working with current members of your state team. Personal contact (face-to-face or on the phone) is essential to building a relationship with them. This cannot be accomplished through email or similar technology. The goal is to turn members of your team into knowledgeable, self-governing leaders who will do their part to contribute to our mission. You have a State Leadership team that will consist of the following members and their teams: ● State Grassroots Coordinator (SGC) ● Legislative Liaison (LL) ● State Communications Coordinator (SCC) ● Event Coordinator (EC) ● Coalitions Director (CD) ![]() ● State Media Liaison (SML) ● State Tech Assistant (SIA) As State Director, your mission is twofold: to oversee the recruitment and activation of a growing team of engaged District Captains in your state and to pass the resolution (in that order). We know from experience that we cannot be successful in passing our resolution without a strong, activated grassroots army behind us. You or a member of your team should personally work with each District Captain to develop a customized strategy for their district. Take into account the natural strengths and talents of the District Captain, the position of their legislator towards COS, etc. This plan will help the District Captains direct their efforts most effectively. Once the strategy has been developed for a District Captain, it is important to see that a member of your team (usually the Grassroots Coordinator or Regional Captain) continues to personally follow up regularly to make sure that the District Captain is following through on the plan. Personal relationships with the team will be key to your success. The time invested in training and developing a District Captain will result in a strong district. Onboarding New Team Members You will oversee the interviewing and onboarding process for new applicants but you can delegate all or part of the responsibility to your Grassroots Coordinator or other leaders on your team. Since these applicants have volunteered to help your team, it is vitally important that they be personally contacted immediately after they apply. Ideally, they should be called within 24 hours and no longer than 3 days after submitting their application. Start interviewing and talking to them about volunteering while their enthusiasm is at its peak. When making the first connection, always contact them by phone. Emails are not reliable. The national average open rate for email is less than 18%. Personal phone calls and/or texting are the most effective ways to communicate. ● If you make a phone call and they do not answer, leave a voicemail and then try again later. In addition to leaving the voicemail, send a follow-up text and email. Always leave a note in Citizen Builder documenting every attempt to make contact. ![]() ● Make a second call within 2-3 days. If necessary, leave another voicemail, followed by a second text message and email if you are unable to reach them ● We recommend you make a third and final attempt to reach the applicant, after which you should send a final text and email. “Reject” their application.t ● Always document all attempts for communication as well as the results of the communication. If someone is already serving in the position they applied for, consider assigning the applicant to the team position for the role. Unless problems arise during the interview, generally, anyone who has a desire to help should be assigned to a team. Leading an all-volunteer team will require skill and patience. It is important to learn how to deal with challenging people. As a volunteer organization, we can not ‘dismiss’ or overlook these individuals without trying to work with them. With rare exceptions, they have much to give and can be a huge asset to a team when managed properly. The solution to most problems lies in developing a personal relationship with the volunteer. Once the relationship is established, it is much easier to lead them where they need to be in order to be an effective volunteer. It is always best to handle problems early before they grow. Keep the team communicating. When people are working alone, they come up with their own plan, which is usually not productive. Passionate patriots tend to have very strong ways of communicating, which can be intimidating. Learn how to use their passion for the cause. Everyone has a gift. Find out what it is. They will be happiest and most fulfilled when you put them to work using their gift/talent. On those rare occasions when a team member needs to be moved to a more suitable position or removed from the team altogether, be sure to consult with your Regional Director on the protocol for asking a volunteer to step down. You never want to go it alone when working through a situation like that. How To Deal With Difficult People John Maxwell says, “Good attitudes among a team won’t guarantee a team’s success, but bad attitudes guarantee its failure.” Attitudes have the power to lift up or tear down a team. A talented person is not enough to fill a position on a team. If the attitude is bad, or if they are “me” driven and not “mission” driven, they will hold your team back. If you want outstanding results in growing your grassroots army and winning the hearts and minds of the citizens and legislators, you need good people with great talent and awesome attitudes. You can teach people the skills, but you can’t make or change their hearts. ![]() People always project on the outside how they are on the inside. Attitude is really about how a person is. Here are some bad attitudes that can ruin your team: ● Inability to admit wrongdoing. Nobody is perfect, and the person who thinks that they are is the wrong person for your team. ● Petty jealousy. This is an attitude that will work against your team and is demonstrated in the person who points out the wrongs and mistakes of everyone else so that they look better. ● “My way or the highway.” This is a dangerous attitude in which one places themselves as more important than the mission. It all revolves around them. ● A critical spirit. This is much like the attitude of the jealous person, only worse. To them, no one on the team is worth their salt. They see only what is wrong or missing, and not what was done right. ● A credit hog. The person who does this is also like the “me” person. This person will simmer in the background and create dissension, and will step into the spotlight to take a bow, even if they didn’t do the job. They view themselves as more important than the team. Bad attitudes must be addressed. You can be sure that they will always cause dissension, resentment, combativeness, and division on your team. If you are committed to helping all of the players on your team, you can’t ignore a bad attitude. It’s never easy to have a “moment of truth” with a team member, but to not address an attitude problem is to value their bad behavior over the other members of your team. Your first goal should be to try to rehabilitate them so that they become a team player once again. With some, this may not be attainable, but it should always be your first effort. Here are some hints to help you talk to a team member: ● Never approach them in an aggressive way that will put them on the defensive. Your goal is to get them to see and admit their own bad behavior. ● Try to have a face-to-face meeting. If they are too far away, arrange for a phone call - a video call, if possible, is the best. ![]() ● Start with asking questions regarding their behavior, such as, “I’m getting the feeling that you are dissatisfied with….am I right”? Or, I heard you say….and I was wondering if you really feel that way”? Ask what you can do to help them to re-engage with the team. ● If their behavior actually involves them saying or doing something to someone else that is inappropriate, you would start off by saying, “When you did….do you feel that was the proper response to….”? “What do you think you should do to correct this….”? Are you willing to go to….and apologize”? If after this they improve, you have just won a heart back to the cause. If the behavior continues then it will be necessary to bring in someone else on your team and perhaps your Regional Director to hold a video conference call to address it in a firmer way. You may have to ask them to step down. Always have witnesses with you if that is the step that you have to take. In the unfortunate event you find it necessary to remove someone from your team (or if they step down for personal reasons) here is the protocol you will need to follow to be sure that all access to our site and tools has been removed: COS Off-Boarding Protocol ● Remove the role assignment in CitizenBuilder. ● Remove permissions from: ○ Slack - all groups (state and national) - deactivate their account (contact your RD for help with this). ○ FaceBook - Contact Garrett Humbertson if the person had COS FB access ○ X (Twitter) - Contact Garrett Humbertson if the person had COS Twitter access ● If the person is hostile, they should be ‘banned’ in Citizen Builder. ● Decide if an announcement should be sent out to the team or the state, depending on the position. These are just a few brief scenarios and suggestions. Please ask your Regional Director for assistance in situations like this. ● Suggested reading: “The 17 Indisputable Laws of Teamwork” by John Maxwell ![]() Growing your State Growing your state is an intentional, daily effort that requires acting, learning and adjusting. When we act, we learn from that action, we make any adjustments needed for a better outcome and then move forward. We are always acting, learning and adjusting. We never quit or give up. Without a plan, you will surely fail. Goals show us what to do. They determine priorities which will then determine whether or not those goals will be reached. Goals also draw out our sense of purpose. Work with your Regional Director and team while planning the strategy for your state. Educational Outreach Below you will find proven methods that are helpful. ● Encourage and assist the District Captains in hosting monthly informational meetings. They can get together with a few supporters in their home, at a library, coffee shop, or any location that offers a free meeting room. They should strive to start having meetings every month. When they are getting started, the numbers are not important. A nearby District Captain or other state team member should be encouraged to help new District Captains as they get started. All District Captains should be invited to attend meetings in their area. ● Opportunities to Speak - When you speak at an event, always take someone with you. This provides a two-fold purpose. First, it gives you backup if needed. Second, it mentors and equips someone else who will be able to speak to a group so that your efforts will be multiplied. ○ When you are asked to speak at an event, be sure that you know your topic well. ○ When you are communicating with the general public, avoid using acronyms such as COS for Convention of States, SD for State Director, etc. ○ Be prepared for objections. ○ Take hand-out materials to reinforce the message you have brought to them. Use this form to order materials. ○ Be respectful by being on time. Start when you are expected to start and end when they have asked you to end. It's best to leave them wanting more; not glad you're finally done! ![]() ○ Always end on a positive note. When talking with people or doing a presentation, do not spend too much time talking about the problems in our country. Everyone is familiar with them. Tell them about the solution, and give them hope! ○ Always leave them with a Call to Action. ■ Ask them to sign the petition. ■ Ask them to become a volunteer, supporter, or District Captain. ● Host an annual Surge Day at your state Capitol. Work with your Regional Director to determine the best strategic timing for the event and arrange for a guest speaker. This event will require planning and promotion within your state in order to be successful. Your Regional Director will help, and will likely attend and participate. This is an inspiring event for your entire team, so be sure to include them in the planning and execution. Be sure to refer to the Organizing Rallies and Targeted Events Manual for help. ● Organizing Rallies or Targeted Events If you have an Event Coordinator on your team, you can delegate many of the responsibilities to them. It takes money to put on any of these events. The size of the event will determine the budget. For larger events, you will need the approval of your Regional Director and work with him/her to develop your timetable. Allow an eight week timeframe for planning large events. ● Fill out this event request form : ● If you need a speaker, all requests are submitted through your Regional Director. You never want to go solo on these things. You need your team to help share the responsibility. However, be certain that your team members are reliable, capable and in agreement with the goals of your event. For hosting tables at shows or fairs, you will not need to go through your RD but you will need to fill out an event request form at least 3 weeks prior if you wish to request approval for funding. If a volunteer pays for something and did not have prior approval, they cannot be reimbursed. ![]() For more information on event planning, refer to the Organizing Rallies and Targeted Events Manual and work with your Regional Director. Working With Your Legislators Work With Your State Team to Develop and Execute an Annual State Strategy. Your Regional Director will be passing strategic projects to you throughout the legislative session from our national Legislative Strategist. Meet with your other state leaders to implement a cohesive, overall strategy for building the grassroots and winning your state. This strategy should identify key legislative districts in the state and include a game plan for how to recruit and mobilize grassroots volunteers in those districts. Key legislative districts should be determined first by looking at which legislators hold leadership positions within the state. Next in importance are the leaders and members of the committees our Resolution will have to go through to make it to the floor. Finally, look for influential legislators whose support can make a major impact on the floor. It is also important to prioritize districts by how supportive the legislator is. If a legislator already supports COS, that district will be less important than a committee chairman who is on the fence. The grassroots should continue to communicate, support, and encourage legislators who are favorable for COS. They still need to hear from their grassroots supporters. Always bear in mind that the primary job of the Legislative Liaison is not to single-handedly win all the support needed to pass the resolution but to assist the team in gathering and recording information about the legislators’ positions and to assist District Captains and volunteers in engaging their own legislators for COS. Your LL is your “liaison” to your state legislators. They should also be familiar with the District Captains so they can mobilize them when needed. Your Regional Director will work with you to issue calls to action during the legislative session. Each call to action provides a report when supporters respond. This information is then used to identify active supporters that will help you build your team. Legal Limits On Your Volunteer Activity Convention of States represents a significant threat to the established powers in Washington, D.C. They would love nothing better than to shut us down and silence our voices. We need to keep our activities clean under the law to ensure they can't do that. As part of this, COS requires all state leaders to complete the Legal Training Course at COS University. ![]() Organizational Information Who Are Citizens for Self-Governance, Convention of States Foundation, and Convention of States Action, and How Are They Related to Convention of States? Mark Meckler, a co-founder of the Tea Party Patriots, founded Citizens for Self-Governance (CSG) to promote the ideals of the Tea Party beyond the partisan divide. CSG encourages the principle of self-governance by educating citizens about their constitutional rights and defending individuals and groups unjustly targeted by the government. In August 2013, CSG founded the Convention of States Project to educate citizens about a little-known but very potent power in Article V of the Constitution. Convention of States Action (COSA) was created a little over a year later in late 2014 when it became clear that Convention of States would require a massive legislative effort to get applications passed in 34 states. In 2018, CSG filed to operate under the name Convention of States Foundation (COSF) to establish more consistent messaging and make it clear how CSG was connected to the Convention of States movement. CSG and COSF are just two names for the same organization. CSG/COSF continues to be involved with COS by promoting the idea of a convention and educating citizens about their constitutional power in Article V. Most of the COSis now under COSA, which works to get the COS application passed in 34 states. Why Have Two Different Organizations? We have two different organizations because of how the IRS regulates nonprofit organizations. The IRS allows different types of nonprofits to engage in different kinds of activity. According to the IRS, COSF is a 501©(3) nonprofit organization, which means that it can educate people about their constitutional rights but can’t promote legislation to protect those rights or get involved in supporting or opposing candidates. COSA is a 501©(4) nonprofit organization which can promote legislation and support or oppose some candidates as long as it does so in accord with state and federal laws . There are all kinds of technical differences between 501©(3) organizations like COSF and 501©(4) organizations like COSA. However, the main one you need to understand is that COSF can’t promote legislation and absolutely can’t promote or oppose candidates, but COSA can. COSA can talk to legislators about the COS application, collect petitions, host legislative strategy sessions, and engage in other activities to promote the COS application. COSF cannot. How Does This Affect You? Most of your volunteer activity will be for COSA, so you won’t have to worry about the limit on promoting legislation most of the time. But every so often, you may be asked to support or assist with an event or activity sponsored by COSF. When working on a COSF event or activity, you’ll need to remember that you can’t collect petitions, discuss legislative strategy, display COSA materials or banners, or otherwise try to persuade people to support COSA’s specific application. When working for COSF, you can educate people about their constitutional rights, including ![]() those in Article V, and respond to frequent objections like claims that a convention would “run away.” One More Limit: No Campaigning under COSF! Promoting or opposing political candidates is strictly prohibited for COSF and is only allowed for COSA if specifically approved by the COSA National Legal Team. COSF cannot do any campaigning ever. COSA can only campaign if it complies with many state and federal laws and regulations governing campaign activity. As a COS volunteer, you can only tell people how they should vote in the next election if you receive explicit permission from the national legal team. You can’t send out an email to our volunteers in your district asking them to support a candidate, oppose a candidate, volunteer for a candidate’s campaign, or join a political party. You should not do anything even close to the line–don’t do anything that could be construed as supporting a particular candidate or political party without checking with COSA’s Legal Team. The prohibition against expressing a political view is an absolute rule that we strictly enforce because any violation will jeopardize the organization’s nonprofit status. If you want to do a limited campaigning effort in your state through COSA, please contact your RD. The COSA Legal Team will check the laws in your state and determine if you can proceed. If the Legal Team approves campaigning in your state, they will issue detailed instructions about how to comply with the law. Make sure you carefully review these instructions before engaging in any election-related activity This restriction only applies when you actively volunteer for COS or use COS resources (including the CitizenBuilder database). You are entirely free to support any candidates or political parties you wish with your own time and resources. Who Do I Contact If I Have Questions? If you would like to get in touch with our legal team about specific questions, please reach out to your State Director or Regional Director, who will be able to direct your inquiry to the right place. Continuing Education We have many resources available. Here are a few to get you started: ● Our Resource Page is the best source to learn more, and we encourage you to visit often. ● Here are a series of short articles on various topics. ● We have hundreds of educational and inspirational videos available on our YouTube Channel. ● COSUniversity offers online training courses. ● Hundreds of research articles and historical documents can be found on our Wiki site . ● COS Briefing Book. ● The Law of Article V by Robert G. Natelson ![]() Personal Development “If you want to grow and become the best person you can be, you’ve got to be intentional about it. Many unsuccessful people who try to lead others have the mistaken belief that people will follow them because their cause is good. But that’s not the way leadership works. People will follow you when they believe in you.” - John Maxwell Suggested reading/resources: ● We highly recommend you join an online small group study of the book “Servant Leadership ” by David Kuhnert which is the cornerstone of our leadership training. ○ To receive more information and learn about the classes being offered, please email Ginny Rapini: grapini@cosation.com ● “ Mentoring 101” by John Maxwell ● More Information about Servant Leadership used by our organization. Commonly Used Acronyms Positions SD State Director RC Regional Captain GC Grassroots Coordinator FUT Follow Up Team LL Legislative Liaison DC District Captain ML Media Liaison VCD Veterans Coalition Director SIA State Information Analyst RD Regional Director SCC State Communications Coordinator SMW Social Media Warrior VCD Veterans Coalition Director FBEditor Facebook Editor EC Events Coordinator DD District Dashboard CD Coalitions Director CB Citizen Builder SV State Videographer Tools CB Citizen Builder FUT Follow-up Tool DD District Dashboard ![]() LMT Leadership Management Tool LMS Legislative Management System COSU Convention of States University General CTA Call to Action COSA Convention of States Action COSF Convention of States Foundation JBS John Birch Society (opposition group) EF Eagle Forum (opposition group) BBA Balanced Budget Amendment NAGR National Association for Gun Rights (opposition group) Your Signature You should receive an email link to this manual from your state team. Be sure to sign it electronically. Additional Help If you have a question or need assistance with something that is not covered in this manual, please reach out to your State Communications Coordinator or State Director. If they are unable to help, contact the help desk . |
| Page Metadata | |
| Login Required to view? | No |
| Created: | 2024-05-08 05:42 GMT |
| Updated: | 2025-05-08 03:00 GMT |
| Published: | 2024-05-08 05:00 GMT |
| Converted: | 2025-11-11 12:31 GMT |
| Change Author: | Michael Cassidy |
| Credit Author: | |
public/cb_mirror/sd_role_manual_2024_pdf_files_24755.txt · Last modified: 2025/11/11 12:31 by 127.0.0.1

















